西瑪電機關于特種電機的冷卻及工作制分享
內容簡介:作為西瑪電機損耗、發熱、冷卻的結束。從下篇文章開始,西瑪電機技術中心會針對電機的振動,噪音和電磁兼容展開。我相信這也是很多同學在電機選型上一直存在的很多大困擾,西瑪電機技術中心一直希望秉持的外行的角度看內行的精神,幫助大家了解電機的同時,可以更加清晰自己對電機的需求。
西瑪電機關于特種電機的冷卻及工作制分享
西瑪電機技術中心有和大家初步了解了一下常用電機的發熱和冷卻的問題,沒有看的同學可以在以往的文章中查閱,西瑪電機技術中心會以特種電機為出發點,延展出電機冷卻及工作制的內容,讓你更加了解你的電機為什么有問題,以及電機選型的技巧。
【高功率密度電機】
l 在特種電機里面,有很大一類是高功率密度電機,有時也包括高轉矩密度電機;
l 電機本體有較大的功率密度(通常電機功率一倍以上)或高的轉矩密度;
l 這類電機往往需要針對溫升和散熱進行專門的計算和設計,從以下三個方面考慮;
【電機的優化設計】
使用性能更好的材料,提供電機效率,控制發熱源。
【電機的結構設計】
進行專門的熱場分析,找出發熱點,充分優化熱場和熱路設計。使電機各接觸部分熱導率更高,電機整體散熱系數更大,電機整體的熱容更小。同時使用很好的絕緣材料來提高電機的絕緣等級和耐熱能力。
【強制冷卻】
一般當電機或對電機有特殊要求的場合,例如電機體積空間限制較嚴場合,往往都是使用強制冷卻的方式。常用的強制冷卻方式有:
【風冷】
一般是電機同軸安裝冷卻風扇,也有采用專門的風扇結構形式。
挑戰:一般電機的風扇由于安裝和使用場合空間要求以及電機實際轉速較高或較低等情況,需要進行特殊設計;或者形狀特殊以及要求高速的風機,速度較高時,風扇的噪音也較大,因此風扇的設計往往是個挑戰,有時候難度甚至大于被冷卻電機本身。
【水冷】
常用的冷卻結構是在定子上開封閉的水槽,通過外部加壓設備提供水循環。
挑戰:一般只冷卻定子,所以當轉子損耗較大時,這種方式不太常使用。
【油冷】
常用的是充油式循環冷卻,即電機內部充滿或充一定比例冷卻介質,通過油的循環帶走熱量。
挑戰:油冷時要特別注意油的粘稠不同而引起電機附加損耗,從而使電機的效率降低。
【氣冷】
與油冷類似,一般用氦氣的比較多,在特殊情況下采用氫氣。
以上水、油、氣三種冷卻方式都必須要求電機有良好的密封設計,尤其是后兩種,由于冷卻介質要穿過電機內部,經過定、轉子之間的氣隙,因此電機本體的密封設計很重要,否則就會造成油和氣的泄露。但是很多時候,油和氣不能隨時補充,因此泄露不僅僅影響冷卻效果,更重要的是影響電機長時間可靠運行。油和氣在電機內部的流體通道的合理設計,以及油、氣本身引起的阻力增加也都是值得特別注意的。
【工作制】
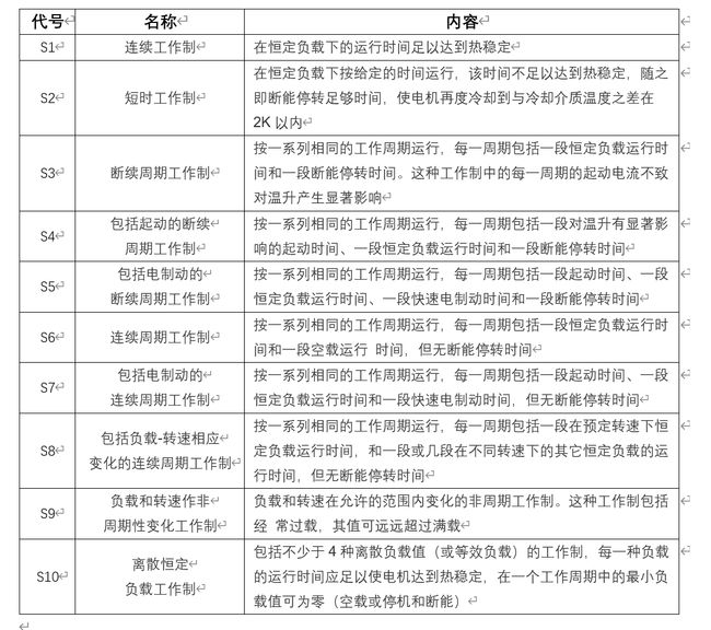
工作制是西瑪電機承受負載的說明,包括啟動、電制動、空載、斷能停轉,以及這些階段的持續時間和先后順序。工作制是設計和電機選型的基礎,電機工作制的確定與電機散熱緊密相關。西瑪電機技術中心制一張表格,讓大家了解一下電機的工作制代號名稱及內容。
重點:
l 只要熱性能有保證,同一臺電機可以在好幾個工作制之間相互轉換。
l 很多微電機可以適合多種工作制,即在不同的工況下運行。圖高性能的伺服電機幾乎能運行在各種工作制,但不同工況時的負載能力和性能指標應作相應的規定。
本篇文章,將作為西瑪電機損耗、發熱、冷卻的結束。從下篇文章開始,西瑪電機技術中心會針對電機的振動,噪音和電磁兼容展開。我相信這也是很多同學在電機選型上一直存在的很多大困擾,西瑪電機技術中心一直希望秉持的外行的角度看內行的精神,幫助大家了解電機的同時,可以更加清晰自己對電機的需求。
沒有最好的電機,只有最適合你的電機。電機科技改變生活方式,西安西瑪電機,歡迎您的選購。
轉載請說明來自西安泰富西瑪電機(西安西瑪電機集團股份有限公司)官方網站:http://www.melikui.com/zixun/dianjibaike589.html
西瑪電機技術中心有和大家初步了解了一下常用電機的發熱和冷卻的問題,沒有看的同學可以在以往的文章中查閱,西瑪電機技術中心會以特種電機為出發點,延展出電機冷卻及工作制的內容,讓你更加了解你的電機為什么有問題,以及電機選型的技巧。
【高功率密度電機】
l 在特種電機里面,有很大一類是高功率密度電機,有時也包括高轉矩密度電機;
l 電機本體有較大的功率密度(通常電機功率一倍以上)或高的轉矩密度;
l 這類電機往往需要針對溫升和散熱進行專門的計算和設計,從以下三個方面考慮;
【電機的優化設計】
使用性能更好的材料,提供電機效率,控制發熱源。
【電機的結構設計】
進行專門的熱場分析,找出發熱點,充分優化熱場和熱路設計。使電機各接觸部分熱導率更高,電機整體散熱系數更大,電機整體的熱容更小。同時使用很好的絕緣材料來提高電機的絕緣等級和耐熱能力。
【強制冷卻】
一般當電機或對電機有特殊要求的場合,例如電機體積空間限制較嚴場合,往往都是使用強制冷卻的方式。常用的強制冷卻方式有:
【風冷】
一般是電機同軸安裝冷卻風扇,也有采用專門的風扇結構形式。
挑戰:一般電機的風扇由于安裝和使用場合空間要求以及電機實際轉速較高或較低等情況,需要進行特殊設計;或者形狀特殊以及要求高速的風機,速度較高時,風扇的噪音也較大,因此風扇的設計往往是個挑戰,有時候難度甚至大于被冷卻電機本身。
【水冷】
常用的冷卻結構是在定子上開封閉的水槽,通過外部加壓設備提供水循環。
挑戰:一般只冷卻定子,所以當轉子損耗較大時,這種方式不太常使用。
【油冷】
常用的是充油式循環冷卻,即電機內部充滿或充一定比例冷卻介質,通過油的循環帶走熱量。
挑戰:油冷時要特別注意油的粘稠不同而引起電機附加損耗,從而使電機的效率降低。
【氣冷】
與油冷類似,一般用氦氣的比較多,在特殊情況下采用氫氣。
以上水、油、氣三種冷卻方式都必須要求電機有良好的密封設計,尤其是后兩種,由于冷卻介質要穿過電機內部,經過定、轉子之間的氣隙,因此電機本體的密封設計很重要,否則就會造成油和氣的泄露。但是很多時候,油和氣不能隨時補充,因此泄露不僅僅影響冷卻效果,更重要的是影響電機長時間可靠運行。油和氣在電機內部的流體通道的合理設計,以及油、氣本身引起的阻力增加也都是值得特別注意的。
【工作制】
工作制是西瑪電機承受負載的說明,包括啟動、電制動、空載、斷能停轉,以及這些階段的持續時間和先后順序。工作制是設計和電機選型的基礎,電機工作制的確定與電機散熱緊密相關。西瑪電機技術中心制一張表格,讓大家了解一下電機的工作制代號名稱及內容。
重點:
l 只要熱性能有保證,同一臺電機可以在好幾個工作制之間相互轉換。
l 很多微電機可以適合多種工作制,即在不同的工況下運行。圖高性能的伺服電機幾乎能運行在各種工作制,但不同工況時的負載能力和性能指標應作相應的規定。
本篇文章,將作為西瑪電機損耗、發熱、冷卻的結束。從下篇文章開始,西瑪電機技術中心會針對電機的振動,噪音和電磁兼容展開。我相信這也是很多同學在電機選型上一直存在的很多大困擾,西瑪電機技術中心一直希望秉持的外行的角度看內行的精神,幫助大家了解電機的同時,可以更加清晰自己對電機的需求。
沒有最好的電機,只有最適合你的電機。電機科技改變生活方式,西安西瑪電機,歡迎您的選購。
轉載請說明來自西安泰富西瑪電機(西安西瑪電機集團股份有限公司)官方網站:http://www.melikui.com/zixun/dianjibaike589.html
以上內容由西安泰富西瑪電機(西安西瑪電機集團股份有限公司)網絡編輯部收集整理發布,僅為傳播更多電機行業相關資訊及電機相關知識,僅供網友、用戶、及廣大經銷商參考之用,不代表西安泰富西瑪電機同意或默認以上內容的正確性和有效性。讀者根據本文內容所進行的任何商業行為,西安泰富西瑪電機不承擔任何連帶責任。如果以上內容不實或侵犯了您的知識產權,請及時與我們聯系,西安泰富西瑪電機網絡部將及時予以修正或刪除相關信息。
- 上一篇: Y系列三相異步電動機的操作說明簡介。
- 下一篇: 電機風罩的工作原理及其用途。
他們還瀏覽了...
- 2022-7-3電機風罩的工作原理及其用途。
- 2022-5-14高效節能電機過熱原因分析
- 2022-4-17多大功率的電機才需要降壓啟動?
- 2022-4-10如何看懂電機的型號?
- 2022-4-10電機維修期間應考慮什么?
- 2021-6-17Y系列三相異步電動機的操作說明簡介。
- 2021-5-7西瑪電機降低能耗的措施有哪些呢?
- 2021-4-27高壓電機的冷卻方式IC611與IC616在結構是有
- 2021-2-25西安西瑪直流電機和交流電機之間的區別在哪里?
- 2021-2-25同一中心高電機功率為何有較大差別?
行業資訊
電機風罩的工作原理及其用途。
高壓電機軸磨損維修的詳細流程
三相異步電動機安裝步驟以及西瑪電機的故障檢查
西瑪電機接線中最常見的幾種錯誤
綠色發展可以幫助電機廠家解決利潤問題
高效節能電機過熱原因分析
需要更換高效節能的電機的必要性分析!
西安西瑪電機頻率和速度之間的數學關系
高壓電機軸磨損維修的詳細流程
三相異步電動機安裝步驟以及西瑪電機的故障檢查
西瑪電機接線中最常見的幾種錯誤
綠色發展可以幫助電機廠家解決利潤問題
高效節能電機過熱原因分析
需要更換高效節能的電機的必要性分析!
西安西瑪電機頻率和速度之間的數學關系
西安西瑪電機舉辦“迎國慶”員工趣味運動項目比
關于西安西瑪電機的工作制,大家了解一下。
西安西瑪電機工會慶祝3月8日的評選頒獎活動。
西安西瑪電機向在抗擊疫情前線的工作人員們致敬
西安西瑪電機職工安全生產知識宣傳教育工作全面
西安泰富西瑪電機亮相第27屆中國西部國際裝備
西安泰富西瑪電機將高效節能三相異步電動機作為
西安西瑪電機始終堅持誠信銷售的理念。
關于西安西瑪電機的工作制,大家了解一下。
西安西瑪電機工會慶祝3月8日的評選頒獎活動。
西安西瑪電機向在抗擊疫情前線的工作人員們致敬
西安西瑪電機職工安全生產知識宣傳教育工作全面
西安泰富西瑪電機亮相第27屆中國西部國際裝備
西安泰富西瑪電機將高效節能三相異步電動機作為
西安西瑪電機始終堅持誠信銷售的理念。
泰富西瑪電機
配套電柜
電機配件
YKK系列高壓三相異步電機西安泰富西瑪YKK系列(H355-1000)高壓三相異步電機可作驅動
Y2系列緊湊型高壓異步電機西安泰富西瑪?Y2系列(H355-560)6KV緊湊型高壓異步電機可
YE3系列高效節能電機西安泰富西瑪電機生產的YE3系列高效節能電機達到了國標二級能效標準,
Z4系列直流電機西安泰富西瑪Z4系列直流電動機比Z2、Z3系列具有更大的優越性,它不
Z2系列小型直流電機西安泰富西瑪Z2系列電機為一般工業用小型直流電機,其電動機適用于恒功
ZTP型鐵路機車動車用直流輔助西安泰富西瑪ZTP系列西瑪電機應能滿足鐵路機車動車用直流輔助電機通用



西安西瑪電機緊跟電機行業的發展趨勢,了解電機市場動態,制定出西瑪電機的發展規劃,穩步前行。
隨著國家節能減排的積極推行,新能源汽車產業快速增長及高效節能電機補貼政策的逐步落實,高效節能電機業將迎來爆發式的增長。
西瑪電機售后維修業務有:軸料加工件、鋼板切割、焊接件、高壓機殼、冷卻器、上下罩、高、低壓交直流電機;國內、外電機的修理、維護和試驗。
質量為本,用戶至上”是我公司一貫宗旨。“誠心、貼心、傾心、西瑪永遠用心”的“三心”服務理念。
西安泰富西瑪電機(西安西瑪電機集團股份有限公司)是國內九大的電機供應商之一,產品包括各種高低壓、交直流、高壓同步電機等。













